初中共66篇
2021-2022学年福建省石狮市区九年级上学期数学期末试题及答案(Word版)-领航学科网

2021-2022学年福建省石狮市区九年级上学期数学期末试题及答案(Word版)

预览已结束,还剩23页未读,开通会员后可免费下载高清完整文档
青禾老师的头像-领航学科网青禾老师1年前
075887
2023-2024学年辽宁省沈阳市辽中区九年级上学期数学期末试题及答案(Word版)-领航学科网

2023-2024学年辽宁省沈阳市辽中区九年级上学期数学期末试题及答案(Word版)

------预览已结束,还剩18页未读------开通会员后可免费下载高清完整文档
青禾老师的头像-领航学科网青禾老师11个月前
023102
2022-2023学年湖南省长沙市天心区九年级上学期数学期中试题及答案(Word版)-领航学科网

2022-2023学年湖南省长沙市天心区九年级上学期数学期中试题及答案(Word版)

预览已结束,还剩18页未读,开通会员后可免费下载高清完整文档
青禾老师的头像-领航学科网青禾老师12个月前
0237103
2023-2024学年陕西省西安市莲湖区九年级上学期数学期末试题及答案(Word版)-领航学科网

2023-2024学年陕西省西安市莲湖区九年级上学期数学期末试题及答案(Word版)

------预览已结束,还剩22页未读------开通会员后可免费下载高清完整文档
青禾老师的头像-领航学科网青禾老师10个月前
041555
2022-2023学年辽宁省沈阳市法库县九年级上学期数学期中试题及答案(Word版)-领航学科网

2022-2023学年辽宁省沈阳市法库县九年级上学期数学期中试题及答案(Word版)

------预览已结束,还剩22页未读------开通会员后可免费下载高清完整文档
青禾老师的头像-领航学科网青禾老师11个月前
02185
2023-2024学年湖北省武汉市青山区九年级上学期数学期中试题及答案(Word版)-领航学科网

2023-2024学年湖北省武汉市青山区九年级上学期数学期中试题及答案(Word版)

------预览已结束,还剩25页未读------开通会员后可免费下载高清完整文档
青禾老师的头像-领航学科网青禾老师10个月前
065030
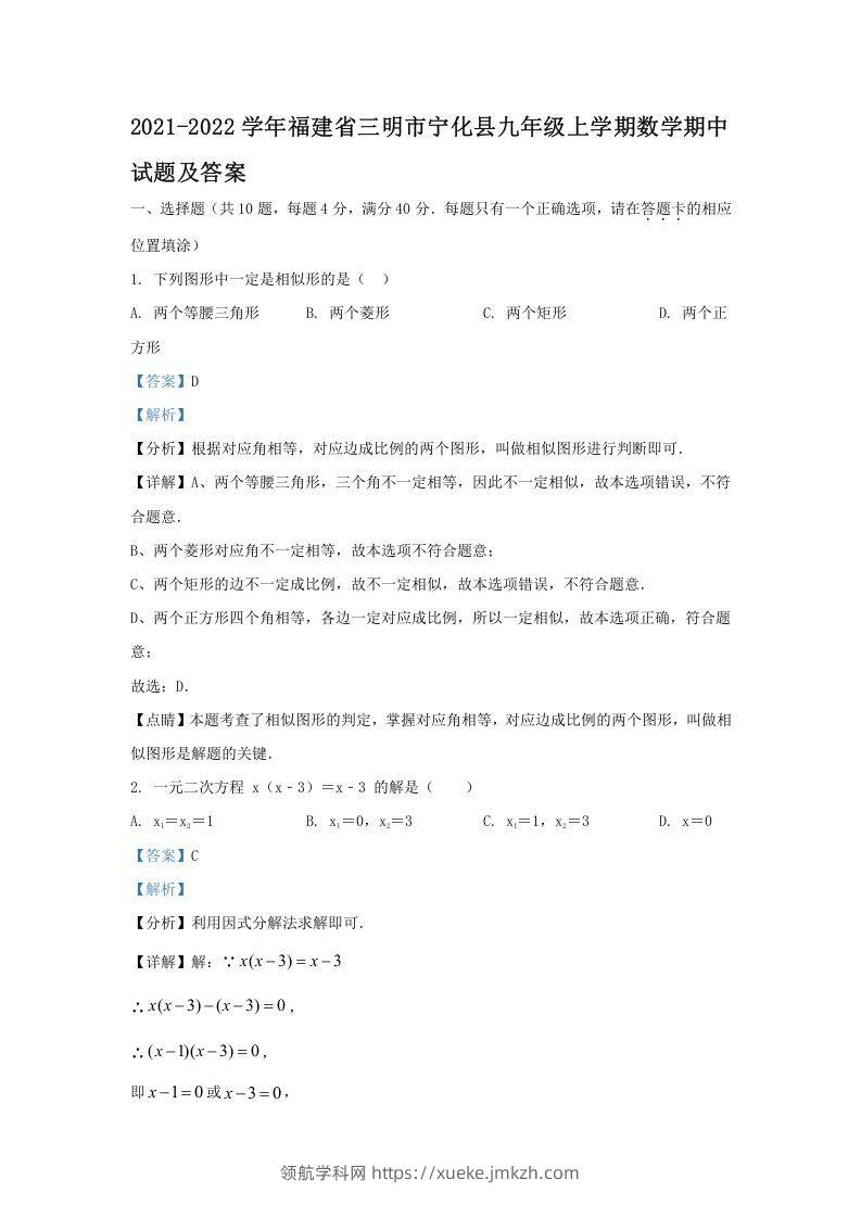
2021-2022学年福建省三明市宁化县九年级上学期数学期中试题及答案(Word版)-领航学科网

2021-2022学年福建省三明市宁化县九年级上学期数学期中试题及答案(Word版)

预览已结束,还剩20页未读,开通会员后可免费下载高清完整文档
青禾老师的头像-领航学科网青禾老师1年前
082516
2023-2024学年辽宁省沈阳市铁西区九年级上学期数学期中试题及答案(Word版)-领航学科网

2023-2024学年辽宁省沈阳市铁西区九年级上学期数学期中试题及答案(Word版)

------预览已结束,还剩19页未读------开通会员后可免费下载高清完整文档
青禾老师的头像-领航学科网青禾老师11个月前
097514
2022-2023学年湖南省长沙市浏阳市九年级上学期数学期中试题及答案(Word版)-领航学科网

2022-2023学年湖南省长沙市浏阳市九年级上学期数学期中试题及答案(Word版)

预览已结束,还剩12页未读,开通会员后可免费下载高清完整文档
青禾老师的头像-领航学科网青禾老师12个月前
036710
2023-2024学年陕西省西安市蓝田县九年级上学期数学月考试题及答案(Word版)-领航学科网

2023-2024学年陕西省西安市蓝田县九年级上学期数学月考试题及答案(Word版)

------预览已结束,还剩29页未读------开通会员后可免费下载高清完整文档
青禾老师的头像-领航学科网青禾老师10个月前
069316
2022-2023学年辽宁省沈阳市法库县九年级上学期数学期末试题及答案(Word版)-领航学科网

2022-2023学年辽宁省沈阳市法库县九年级上学期数学期末试题及答案(Word版)

------预览已结束,还剩23页未读------开通会员后可免费下载高清完整文档
青禾老师的头像-领航学科网青禾老师11个月前
02151
2023-2024学年黑龙江省哈尔滨松北区九年级上学期数学期末试题及答案(Word版)-领航学科网

2023-2024学年黑龙江省哈尔滨松北区九年级上学期数学期末试题及答案(Word版)

------预览已结束,还剩27页未读------开通会员后可免费下载高清完整文档
青禾老师的头像-领航学科网青禾老师10个月前
014467
2022-2023学年福建省福州市九年级上学期数学期末试题及答案(Word版)-领航学科网

2022-2023学年福建省福州市九年级上学期数学期末试题及答案(Word版)

预览已结束,还剩25页未读,开通会员后可免费下载高清完整文档
青禾老师的头像-领航学科网青禾老师1年前
046356
2023-2024学年云南省昭通市昭阳区九年级上学期数学期末试题及答案(Word版)-领航学科网

2023-2024学年云南省昭通市昭阳区九年级上学期数学期末试题及答案(Word版)

------预览已结束,还剩18页未读------开通会员后可免费下载高清完整文档
青禾老师的头像-领航学科网青禾老师10个月前
082693
2022-2023学年湖南省长沙市雨花区九年级上学期数学期末试题及答案(Word版)-领航学科网

2022-2023学年湖南省长沙市雨花区九年级上学期数学期末试题及答案(Word版)

预览已结束,还剩20页未读,开通会员后可免费下载高清完整文档
青禾老师的头像-领航学科网青禾老师12个月前
0102265
2023-2024学年陕西省西安市蓝田县九年级上学期数学期末试题及答案(Word版)-领航学科网

2023-2024学年陕西省西安市蓝田县九年级上学期数学期末试题及答案(Word版)

------预览已结束,还剩20页未读------开通会员后可免费下载高清完整文档
青禾老师的头像-领航学科网青禾老师10个月前
024143
2023-2024学年陕西省西安市未央区九年级上学期数学期末试题及答案(Word版)-领航学科网

2023-2024学年陕西省西安市未央区九年级上学期数学期末试题及答案(Word版)

预览已结束,还剩20页未读,开通会员后可免费下载高清完整文档
青禾老师的头像-领航学科网青禾老师1年前
043952
2022-2023学年辽宁省沈阳市铁西区九年级上学期数学期末试题及答案(Word版)-领航学科网

2022-2023学年辽宁省沈阳市铁西区九年级上学期数学期末试题及答案(Word版)

------预览已结束,还剩26页未读------开通会员后可免费下载高清完整文档
青禾老师的头像-领航学科网青禾老师11个月前
093173
2023-2024学年湖北省武汉市东西湖区九年级上学期数学期中试题及答案(Word版)-领航学科网

2023-2024学年湖北省武汉市东西湖区九年级上学期数学期中试题及答案(Word版)

------预览已结束,还剩26页未读------开通会员后可免费下载高清完整文档
青禾老师的头像-领航学科网青禾老师10个月前
032476
2022-2023学年福建省福州市鼓楼区九年级上学期数学期中试题及答案(Word版)-领航学科网

2022-2023学年福建省福州市鼓楼区九年级上学期数学期中试题及答案(Word版)

预览已结束,还剩23页未读,开通会员后可免费下载高清完整文档
青禾老师的头像-领航学科网青禾老师1年前
016484
2023-2024学年云南省昭通市镇雄县九年级上学期数学期末试题及答案(Word版)-领航学科网

2023-2024学年云南省昭通市镇雄县九年级上学期数学期末试题及答案(Word版)

------预览已结束,还剩15页未读------开通会员后可免费下载高清完整文档
青禾老师的头像-领航学科网青禾老师10个月前
041773
2022-2023学年辽宁省沈阳市新民市九年级上学期数学期中试题及答案(Word版)-领航学科网

2022-2023学年辽宁省沈阳市新民市九年级上学期数学期中试题及答案(Word版)

预览已结束,还剩16页未读,开通会员后可免费下载高清完整文档
青禾老师的头像-领航学科网青禾老师12个月前
077370
2023-2024学年陕西省西安市高陵区九年级上学期数学第二次月考试题及答案(Word版)-领航学科网

2023-2024学年陕西省西安市高陵区九年级上学期数学第二次月考试题及答案(Word版)

------预览已结束,还剩24页未读------开通会员后可免费下载高清完整文档
青禾老师的头像-领航学科网青禾老师10个月前
0313105
2023-2024学年陕西省西安市长安区九年级上学期数学期中试题及答案(Word版)-领航学科网

2023-2024学年陕西省西安市长安区九年级上学期数学期中试题及答案(Word版)

预览已结束,还剩19页未读,开通会员后可免费下载高清完整文档
青禾老师的头像-领航学科网青禾老师1年前
03875
2022-2023学年陕西省西安市蓝田县九年级上学期数学月考试题及答案(Word版)-领航学科网

2022-2023学年陕西省西安市蓝田县九年级上学期数学月考试题及答案(Word版)

------预览已结束,还剩21页未读------开通会员后可免费下载高清完整文档
青禾老师的头像-领航学科网青禾老师11个月前
029228
2023-2024学年湖北省武汉市东湖高新区九年级上学期数学期中试题及答案(Word版)-领航学科网

2023-2024学年湖北省武汉市东湖高新区九年级上学期数学期中试题及答案(Word版)

------预览已结束,还剩26页未读------开通会员后可免费下载高清完整文档
青禾老师的头像-领航学科网青禾老师10个月前
05397
2022-2023学年福建省龙岩市上杭县东南片区九年级上学期数学期中试题及答案(Word版)-领航学科网

2022-2023学年福建省龙岩市上杭县东南片区九年级上学期数学期中试题及答案(Word版)

预览已结束,还剩19页未读,开通会员后可免费下载高清完整文档
青禾老师的头像-领航学科网青禾老师1年前
052023
2023-2024学年云南省曲靖市九年级上学期数学期末试题及答案(Word版)-领航学科网

2023-2024学年云南省曲靖市九年级上学期数学期末试题及答案(Word版)

------预览已结束,还剩19页未读------开通会员后可免费下载高清完整文档
青禾老师的头像-领航学科网青禾老师10个月前
041537
2023-2024学年福建省三明市清流县九年级上学期数学第一次月考试题及答案(Word版)-领航学科网

2023-2024学年福建省三明市清流县九年级上学期数学第一次月考试题及答案(Word版)

预览已结束,还剩20页未读,开通会员后可免费下载高清完整文档
青禾老师的头像-领航学科网青禾老师12个月前
069745
2023-2024学年辽宁省沈阳市铁西区九年级上学期数学期末试题及答案(Word版)-领航学科网

2023-2024学年辽宁省沈阳市铁西区九年级上学期数学期末试题及答案(Word版)

------预览已结束,还剩21页未读------开通会员后可免费下载高清完整文档
青禾老师的头像-领航学科网青禾老师10个月前
058452