高中共38篇
2020-2021年广东省中山市高一语文上学期期末试卷及答案(Word版)-领航学科网

2020-2021年广东省中山市高一语文上学期期末试卷及答案(Word版)

预览已结束,还剩9页未读,开通会员后可免费下载高清完整文档
青禾老师的头像-领航学科网青禾老师2年前
0104220
2020-2021年广西省贵港市高一语文上学期期末试卷及答案(Word版)-领航学科网

2020-2021年广西省贵港市高一语文上学期期末试卷及答案(Word版)

预览已结束,还剩11页未读,开通会员后可免费下载高清完整文档
青禾老师的头像-领航学科网青禾老师2年前
0102161
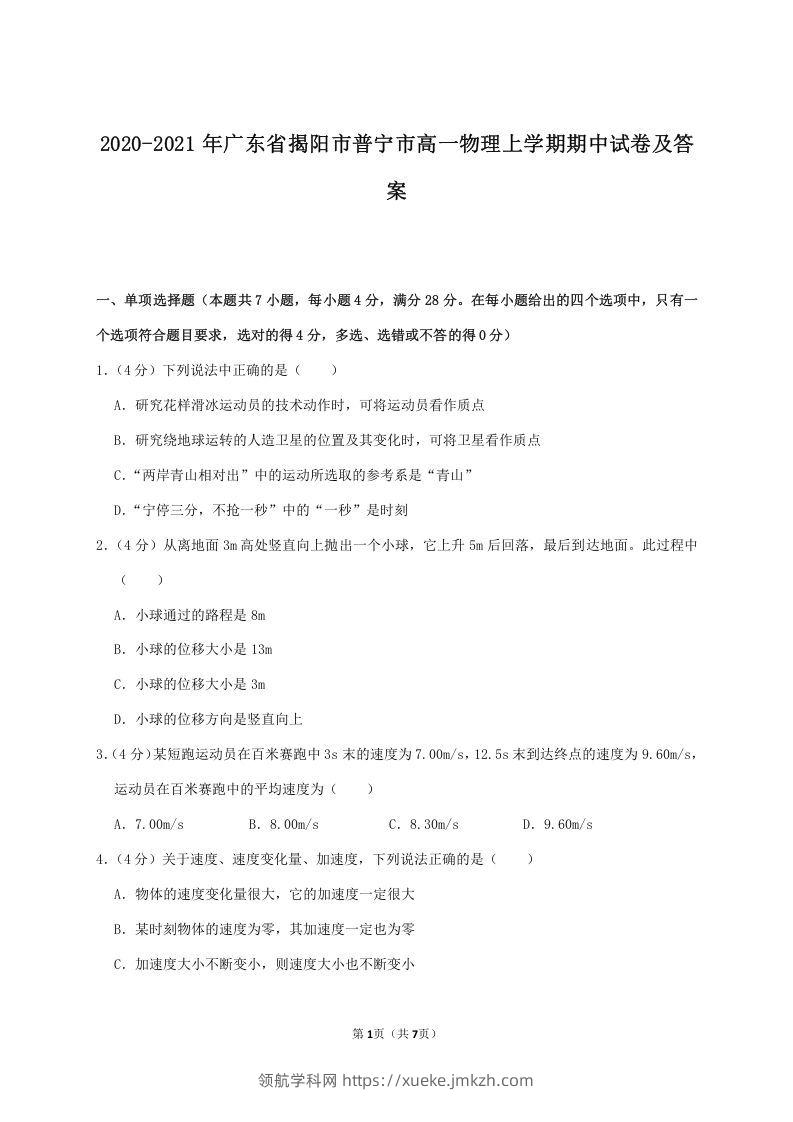
2020-2021年广东省揭阳市普宁市高一物理上学期期中试卷及答案(Word版)-领航学科网

2020-2021年广东省揭阳市普宁市高一物理上学期期中试卷及答案(Word版)

预览已结束,还剩4页未读,开通会员后可免费下载高清完整文档
青禾老师的头像-领航学科网青禾老师2年前
099784
2020-2021年甘肃省张掖市高一语文上学期期末试卷及答案(Word版)-领航学科网

2020-2021年甘肃省张掖市高一语文上学期期末试卷及答案(Word版)

预览已结束,还剩8页未读,开通会员后可免费下载高清完整文档
青禾老师的头像-领航学科网青禾老师2年前
096334
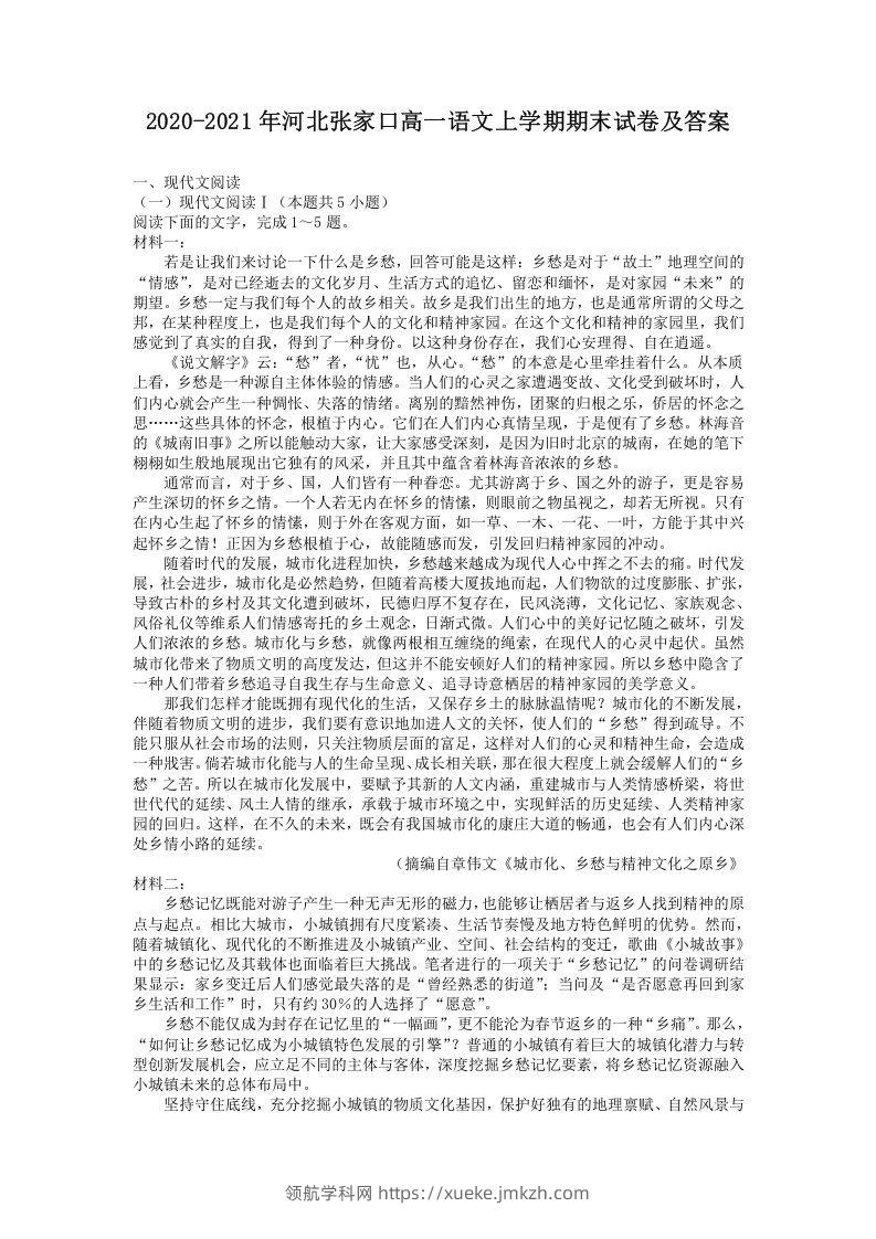
2020-2021年河北张家口高一语文上学期期末试卷及答案(Word版)-领航学科网

2020-2021年河北张家口高一语文上学期期末试卷及答案(Word版)

预览已结束,还剩7页未读,开通会员后可免费下载高清完整文档
青禾老师的头像-领航学科网青禾老师2年前
095376
2020-2021年河南省驻马店市高一语文上学期期末试卷及答案(Word版)-领航学科网

2020-2021年河南省驻马店市高一语文上学期期末试卷及答案(Word版)

预览已结束,还剩8页未读,开通会员后可免费下载高清完整文档
青禾老师的头像-领航学科网青禾老师2年前
093697
2020-2021年河北省张家口市高一地理上学期期中试卷及答案(Word版)-领航学科网

2020-2021年河北省张家口市高一地理上学期期中试卷及答案(Word版)

预览已结束,还剩6页未读,开通会员后可免费下载高清完整文档
青禾老师的头像-领航学科网青禾老师2年前
091365
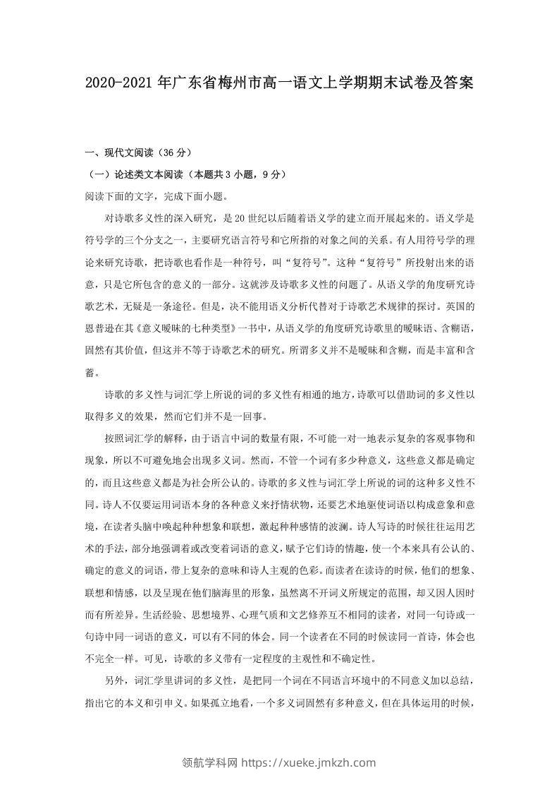
2020-2021年广东省梅州市高一语文上学期期末试卷及答案(Word版)-领航学科网

2020-2021年广东省梅州市高一语文上学期期末试卷及答案(Word版)

预览已结束,还剩11页未读,开通会员后可免费下载高清完整文档
青禾老师的头像-领航学科网青禾老师2年前
090954
2020-2021年上海市嘉定区高一语文上学期期末试卷及答案(Word版)-领航学科网

2020-2021年上海市嘉定区高一语文上学期期末试卷及答案(Word版)

预览已结束,还剩7页未读,开通会员后可免费下载高清完整文档
青禾老师的头像-领航学科网青禾老师2年前
0893102
2020-2021年河南省南阳市高一物理上学期期中试卷及答案(Word版)-领航学科网

2020-2021年河南省南阳市高一物理上学期期中试卷及答案(Word版)

预览已结束,还剩5页未读,开通会员后可免费下载高清完整文档
青禾老师的头像-领航学科网青禾老师2年前
082726
2020-2021年福建省泉州市安溪县高一物理上学期期中试卷及答案(Word版)-领航学科网

2020-2021年福建省泉州市安溪县高一物理上学期期中试卷及答案(Word版)

预览已结束,还剩6页未读,开通会员后可免费下载高清完整文档
青禾老师的头像-领航学科网青禾老师2年前
079480
2020-2021年广东省深圳市高一语文上学期期末试卷及答案(Word版)-领航学科网

2020-2021年广东省深圳市高一语文上学期期末试卷及答案(Word版)

预览已结束,还剩8页未读,开通会员后可免费下载高清完整文档
青禾老师的头像-领航学科网青禾老师2年前
071921
2020-2021年广东省汕尾市高一语文上学期期末试卷及答案(Word版)-领航学科网

2020-2021年广东省汕尾市高一语文上学期期末试卷及答案(Word版)

预览已结束,还剩10页未读,开通会员后可免费下载高清完整文档
青禾老师的头像-领航学科网青禾老师2年前
071448
2020-2021年河南省南阳市高一英语上学期期中试卷及答案(Word版)-领航学科网

2020-2021年河南省南阳市高一英语上学期期中试卷及答案(Word版)

预览已结束,还剩11页未读,开通会员后可免费下载高清完整文档
青禾老师的头像-领航学科网青禾老师2年前
070211
2020-2021年河北省衡水市冀州区高一语文上学期期末试卷及答案(Word版)-领航学科网

2020-2021年河北省衡水市冀州区高一语文上学期期末试卷及答案(Word版)

预览已结束,还剩8页未读,开通会员后可免费下载高清完整文档
青禾老师的头像-领航学科网青禾老师2年前
065625
2019-2020年福建省南平市浦城县高一生物上学期期中试卷及答案(Word版)-领航学科网

2019-2020年福建省南平市浦城县高一生物上学期期中试卷及答案(Word版)

预览已结束,还剩10页未读,开通会员后可免费下载高清完整文档
青禾老师的头像-领航学科网青禾老师2年前
065673
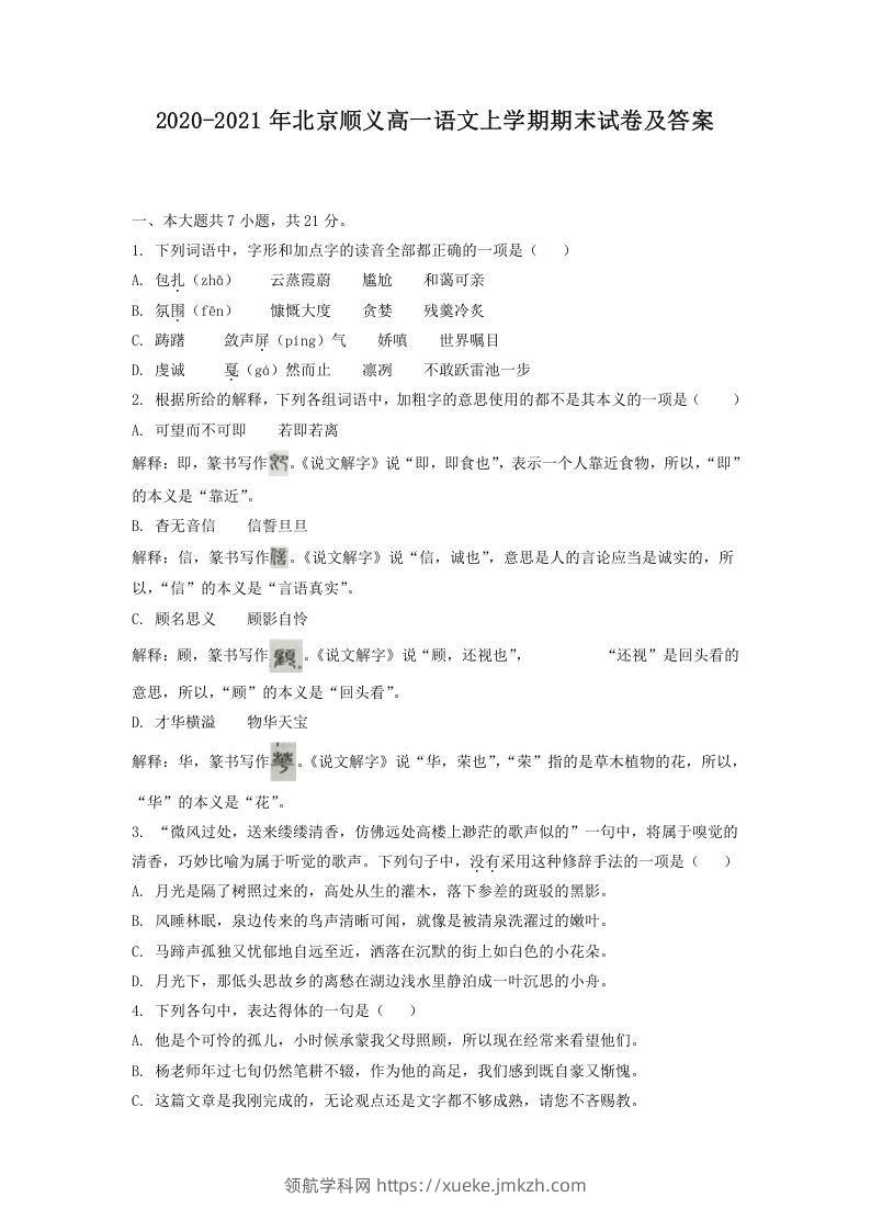
2020-2021年北京顺义高一语文上学期期末试卷及答案(Word版)-领航学科网

2020-2021年北京顺义高一语文上学期期末试卷及答案(Word版)

预览已结束,还剩7页未读,开通会员后可免费下载高清完整文档
青禾老师的头像-领航学科网青禾老师2年前
06557
2020-2021年河南省焦作市高一语文上学期期末试卷及答案(Word版)-领航学科网

2020-2021年河南省焦作市高一语文上学期期末试卷及答案(Word版)

预览已结束,还剩14页未读,开通会员后可免费下载高清完整文档
青禾老师的头像-领航学科网青禾老师2年前
057474
2020-2021年上海市青浦区高一语文上学期期末试卷及答案(Word版)-领航学科网

2020-2021年上海市青浦区高一语文上学期期末试卷及答案(Word版)

预览已结束,还剩7页未读,开通会员后可免费下载高清完整文档
青禾老师的头像-领航学科网青禾老师2年前
045296
2020-2021年河北保定高一语文上学期期末试卷及答案(Word版)-领航学科网

2020-2021年河北保定高一语文上学期期末试卷及答案(Word版)

预览已结束,还剩9页未读,开通会员后可免费下载高清完整文档
青禾老师的头像-领航学科网青禾老师2年前
045248
2020-2021年河南省南阳市高一语文上学期期末试卷及答案(Word版)-领航学科网

2020-2021年河南省南阳市高一语文上学期期末试卷及答案(Word版)

预览已结束,还剩10页未读,开通会员后可免费下载高清完整文档
青禾老师的头像-领航学科网青禾老师2年前
040489
2020-2021年广东省珠海市高一语文上学期期末试卷及答案(Word版)-领航学科网

2020-2021年广东省珠海市高一语文上学期期末试卷及答案(Word版)

预览已结束,还剩10页未读,开通会员后可免费下载高清完整文档
青禾老师的头像-领航学科网青禾老师2年前
040362
2020-2021年河南省信阳市高一英语上学期期中试卷及答案(Word版)-领航学科网

2020-2021年河南省信阳市高一英语上学期期中试卷及答案(Word版)

预览已结束,还剩11页未读,开通会员后可免费下载高清完整文档
青禾老师的头像-领航学科网青禾老师2年前
039564
2020-2021年河南省平顶山市高一语文上学期期末试卷及答案(Word版)-领航学科网

2020-2021年河南省平顶山市高一语文上学期期末试卷及答案(Word版)

预览已结束,还剩11页未读,开通会员后可免费下载高清完整文档
青禾老师的头像-领航学科网青禾老师2年前
035867
2019-2020年上海市松江区高一语文上学期期末试卷及答案(Word版)-领航学科网

2019-2020年上海市松江区高一语文上学期期末试卷及答案(Word版)

预览已结束,还剩9页未读,开通会员后可免费下载高清完整文档
青禾老师的头像-领航学科网青禾老师2年前
029592
2019-2020年上海市徐汇区高一语文上学期期末试卷及答案(Word版)-领航学科网

2019-2020年上海市徐汇区高一语文上学期期末试卷及答案(Word版)

预览已结束,还剩9页未读,开通会员后可免费下载高清完整文档
青禾老师的头像-领航学科网青禾老师2年前
028684
2020-2021年河北邯郸高一语文上学期期末试卷及答案(Word版)-领航学科网

2020-2021年河北邯郸高一语文上学期期末试卷及答案(Word版)

预览已结束,还剩17页未读,开通会员后可免费下载高清完整文档
青禾老师的头像-领航学科网青禾老师2年前
0285100
2020-2021年广东省汕头市潮阳区高一语文上学期期末试卷及答案(Word版)-领航学科网

2020-2021年广东省汕头市潮阳区高一语文上学期期末试卷及答案(Word版)

预览已结束,还剩17页未读,开通会员后可免费下载高清完整文档
青禾老师的头像-领航学科网青禾老师2年前
028130
2020-2021年广东省湛江市高一语文上学期期末试卷及答案(Word版)-领航学科网

2020-2021年广东省湛江市高一语文上学期期末试卷及答案(Word版)

预览已结束,还剩11页未读,开通会员后可免费下载高清完整文档
青禾老师的头像-领航学科网青禾老师2年前
020059
2020-2021年河南省洛阳市高一语文上学期期末试卷及答案(Word版)-领航学科网

2020-2021年河南省洛阳市高一语文上学期期末试卷及答案(Word版)

预览已结束,还剩9页未读,开通会员后可免费下载高清完整文档
青禾老师的头像-领航学科网青禾老师2年前
017081