小学 第4页
人教版数学二年级下册第一单元《数据收集整理》易错点大全-领航学科网

人教版数学二年级下册第一单元《数据收集整理》易错点大全

------预览已结束,还剩6页未读------开通会员后可免费下载高清完整文档
青禾老师的头像-领航学科网青禾老师7个月前
091422
一年级数学上册100以内的加减法(一)4000题1(人教版)(1)-领航学科网

一年级数学上册100以内的加减法(一)4000题1(人教版)(1)

预览已结束,还剩77页未读,开通会员后可免费下载高清完整文档
青禾老师的头像-领航学科网青禾老师1年前
091323
一年级下册数学天天练-领航学科网

一年级下册数学天天练

预览已结束,还剩6页未读,开通会员后可免费下载高清完整文档
青禾老师的头像-领航学科网青禾老师1年前
091210
三(下)数学面积九大类型计算方法总结(带答案)-领航学科网

三(下)数学面积九大类型计算方法总结(带答案)

预览已结束,还剩4页未读,开通会员后可免费下载高清完整文档
青禾老师的头像-领航学科网青禾老师1年前
091248
二下人教版数学第二单元检测1-领航学科网

二下人教版数学第二单元检测1

------预览已结束,还剩6页未读------开通会员后可免费下载高清完整文档
青禾老师的头像-领航学科网青禾老师6个月前
091190
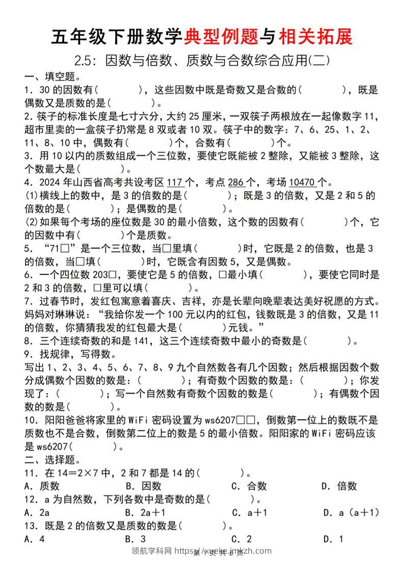
【人教版】五年级下册数学典型例题与相关拓展(2-5因数与倍数综合应用二)-领航学科网

【人教版】五年级下册数学典型例题与相关拓展(2-5因数与倍数综合应用二)

------预览已结束,还剩4页未读------开通会员后可免费下载高清完整文档
青禾老师的头像-领航学科网青禾老师5个月前
091016
六年级下册数学必背知识点汇总-领航学科网

六年级下册数学必背知识点汇总

预览已结束,还剩8页未读,开通会员后可免费下载高清完整文档
青禾老师的头像-领航学科网青禾老师1年前
090967
【课时】人教版数学四下1.3括号和解决问题练习卷(提升卷)-领航学科网

【课时】人教版数学四下1.3括号和解决问题练习卷(提升卷)

------预览已结束,还剩11页未读------开通会员后可免费下载高清完整文档
青禾老师的头像-领航学科网青禾老师7个月前
090832
三下人教版数学第四单元测试卷-2-领航学科网

三下人教版数学第四单元测试卷-2

------预览已结束,还剩2页未读------开通会员后可免费下载高清完整文档
青禾老师的头像-领航学科网青禾老师6个月前
090732
人教版数学二年级上册第二单元检测卷-领航学科网

人教版数学二年级上册第二单元检测卷

预览已结束,还剩1页未读,开通会员后可免费下载高清完整文档
青禾老师的头像-领航学科网青禾老师12个月前
090647
五下人教版数学【25春-期中押题卷5套】-领航学科网

五下人教版数学【25春-期中押题卷5套】

------预览已结束,还剩24页未读------开通会员后可免费下载高清完整文档
青禾老师的头像-领航学科网青禾老师5个月前
090567
二年级数学下册分类复习题整理大全(计算+填空+判断+选择+列式题+解决问题+应用题)-领航学科网

二年级数学下册分类复习题整理大全(计算+填空+判断+选择+列式题+解决问题+应用题)

预览已结束,还剩29页未读,开通会员后可免费下载高清完整文档
青禾老师的头像-领航学科网青禾老师1年前
090042
二下人教版数学期末检测卷6-领航学科网

二下人教版数学期末检测卷6

------预览已结束,还剩5页未读------开通会员后可免费下载高清完整文档
青禾老师的头像-领航学科网青禾老师7个月前
0896105
数学一年级下册必背知识点汇总(简洁版)-领航学科网

数学一年级下册必背知识点汇总(简洁版)

预览已结束,还剩6页未读,开通会员后可免费下载高清完整文档
青禾老师的头像-领航学科网青禾老师1年前
0893100
(第5套)小学五年级数学下册思维拓展训练附答案人教版-领航学科网

(第5套)小学五年级数学下册思维拓展训练附答案人教版

------预览已结束,还剩4页未读------开通会员后可免费下载高清完整文档
青禾老师的头像-领航学科网青禾老师7个月前
088970
二下人教版数学期末测试卷10-领航学科网

二下人教版数学期末测试卷10

------预览已结束,还剩3页未读------开通会员后可免费下载高清完整文档
青禾老师的头像-领航学科网青禾老师7个月前
088597
二上人教版数学重点知识点汇总-领航学科网

二上人教版数学重点知识点汇总

------预览已结束,还剩10页未读------开通会员后可免费下载高清完整文档
青禾老师的头像-领航学科网青禾老师10个月前
088350
六年级数学下册▲口算题(整数除以分数)连打版(人教版)-领航学科网

六年级数学下册▲口算题(整数除以分数)连打版(人教版)

预览已结束,还剩42页未读,开通会员后可免费下载高清完整文档
青禾老师的头像-领航学科网青禾老师1年前
088232
2022-2023学年河北邢台南宫一年级下3月月考数学试卷及答案(Word版)-领航学科网

2022-2023学年河北邢台南宫一年级下3月月考数学试卷及答案(Word版)

预览已结束,还剩10页未读,开通会员后可免费下载高清完整文档
青禾老师的头像-领航学科网青禾老师1年前
088131
一上人教版数学【2024秋-第三单元知识总结】-领航学科网

一上人教版数学【2024秋-第三单元知识总结】

------预览已结束,还剩0页未读------开通会员后可免费下载高清完整文档
青禾老师的头像-领航学科网青禾老师8个月前
0880104
四(上)人教版数学期末真题测试卷.1-领航学科网

四(上)人教版数学期末真题测试卷.1

------预览已结束,还剩2页未读------开通会员后可免费下载高清完整文档
青禾老师的头像-领航学科网青禾老师10个月前
088046
三下人教版数学第八单元检测卷-1-领航学科网

三下人教版数学第八单元检测卷-1

------预览已结束,还剩2页未读------开通会员后可免费下载高清完整文档
青禾老师的头像-领航学科网青禾老师6个月前
087932
25人教版二下数学期中押题卷5套(含答案26页)-领航学科网

25人教版二下数学期中押题卷5套(含答案26页)

------预览已结束,还剩24页未读------开通会员后可免费下载高清完整文档
青禾老师的头像-领航学科网青禾老师5个月前
087818
25春人教版一下数学第三单元《100以内数的认识》测试卷(含答案)-领航学科网

25春人教版一下数学第三单元《100以内数的认识》测试卷(含答案)

------预览已结束,还剩3页未读------开通会员后可免费下载高清完整文档
青禾老师的头像-领航学科网青禾老师5个月前
087713
人教版2年级数学下册知识点1-4单元-领航学科网

人教版2年级数学下册知识点1-4单元

预览已结束,还剩2页未读,开通会员后可免费下载高清完整文档
青禾老师的头像-领航学科网青禾老师1年前
087669
四下人教版数学【期末专项+期末押题卷】-领航学科网

四下人教版数学【期末专项+期末押题卷】

------预览已结束,还剩36页未读------开通会员后可免费下载高清完整文档
青禾老师的头像-领航学科网青禾老师3个月前
087699
(第4套)小学五年级数学下册思维拓展训练附答案人教版-领航学科网

(第4套)小学五年级数学下册思维拓展训练附答案人教版

------预览已结束,还剩4页未读------开通会员后可免费下载高清完整文档
青禾老师的头像-领航学科网青禾老师7个月前
087552
人教版数学三年级上册第二单元检测卷-领航学科网

人教版数学三年级上册第二单元检测卷

预览已结束,还剩2页未读,开通会员后可免费下载高清完整文档
青禾老师的头像-领航学科网青禾老师12个月前
087528
2024-2025年第二学期六下数学开学摸底试题人教-领航学科网

2024-2025年第二学期六下数学开学摸底试题人教

------预览已结束,还剩25页未读------开通会员后可免费下载高清完整文档
青禾老师的头像-领航学科网青禾老师6个月前
087419
四(上)人教版数学第四单元测试卷.1-领航学科网

四(上)人教版数学第四单元测试卷.1

------预览已结束,还剩2页未读------开通会员后可免费下载高清完整文档
青禾老师的头像-领航学科网青禾老师10个月前
087469