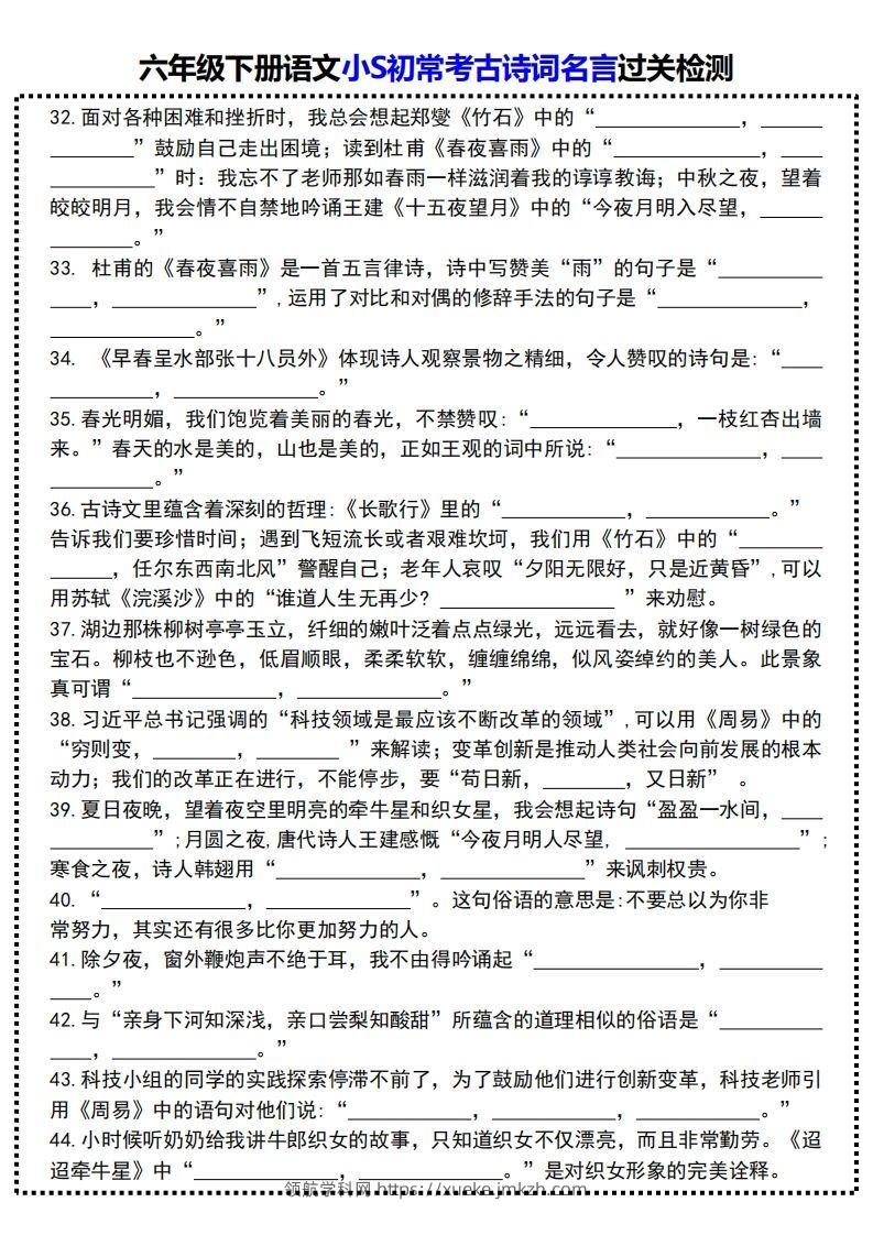
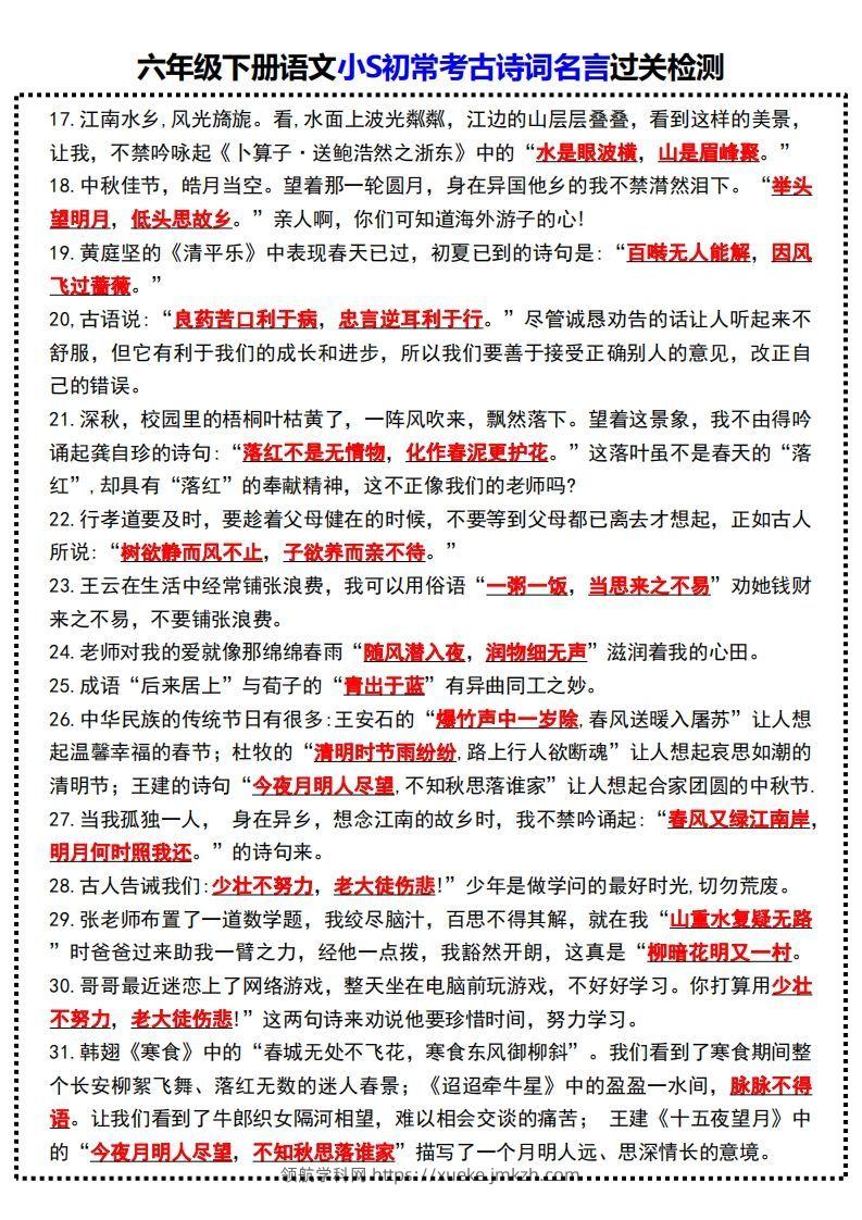
六年级下册语文小S初常考古诗词名言过关检测青禾老师2年前发布关注私信029761 预览已结束,还剩5页未读,开通会员后可免费下载高清完整文档 六年级下册语文小S初常考古诗词名言过关检测此内容为付费资源,请付费后查看领航币4.9年度会员免费永久会员免费立即购买您当前未登录!建议登陆后购买,可保存购买订单格式pdf页数8 页大小2.29 MB付费资源© 版权声明 1 本网站名称:领航学科网 2 本站永久网址:https://xueke.jmkzh.com/ 3 本网站的资料都来源于用户投稿,仅供大家学习与参考,如有侵权,请联系站长QQ进行删除处理。 4 本站一切资源不代表本站立场,并不代表本站赞同其观点和对其真实性负责。 5 本站一律禁止以任何方式发布或转载任何违法的相关信息,访客发现请向站长举报! THE END小学语文 喜欢就支持一下吧点赞61 分享QQ空间微博QQ好友海报分享复制链接收藏
暂无评论内容