2023-2024学年山东省济南市历城区九年级上学期化学期中试题及答案(Word版)

图片[1]-2023-2024学年山东省济南市历城区九年级上学期化学期中试题及答案(Word版)-领航学科网
图片[2]-2023-2024学年山东省济南市历城区九年级上学期化学期中试题及答案(Word版)-领航学科网
图片[3]-2023-2024学年山东省济南市历城区九年级上学期化学期中试题及答案(Word版)-领航学科网

预览已结束,还剩15页未读,开通会员后可免费下载高清完整文档

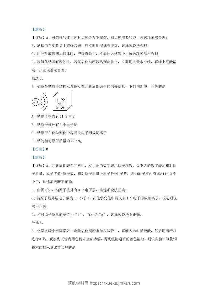
2023-2024学年山东省济南市历城区九年级上学期化学期中试题及答案(Word版)-领航学科网
2023-2024学年山东省济南市历城区九年级上学期化学期中试题及答案(Word版)
此内容为付费资源,请付费后查看
领航币4.9
立即购买
您当前未登录!建议登陆后购买,可保存购买订单
格式doc
页数18 页
大小4.44 MB
付费资源
© 版权声明
THE END
喜欢就支持一下吧
点赞83 分享
评论 抢沙发

请登录后发表评论

    暂无评论内容