2023-2024学年江苏省南通市八年级下学期期中语文试题及答案(Word版)

图片[1]-2023-2024学年江苏省南通市八年级下学期期中语文试题及答案(Word版)-领航学科网
图片[2]-2023-2024学年江苏省南通市八年级下学期期中语文试题及答案(Word版)-领航学科网
图片[3]-2023-2024学年江苏省南通市八年级下学期期中语文试题及答案(Word版)-领航学科网

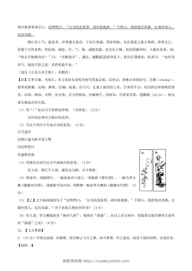
预览已结束,还剩9页未读,开通会员后可免费下载高清完整文档

2023-2024学年江苏省南通市八年级下学期期中语文试题及答案(Word版)-领航学科网
2023-2024学年江苏省南通市八年级下学期期中语文试题及答案(Word版)
此内容为付费资源,请付费后查看
领航币4.9
立即购买
您当前未登录!建议登陆后购买,可保存购买订单
格式doc
页数12 页
大小155.50 KB
付费资源
© 版权声明
THE END
喜欢就支持一下吧
点赞86 分享
评论 抢沙发

请登录后发表评论

    暂无评论内容