初中 第2页
2023-2024学年江苏省无锡市新吴区八年级下学期期末数学试题及答案(Word版)-领航学科网

2023-2024学年江苏省无锡市新吴区八年级下学期期末数学试题及答案(Word版)

------预览已结束,还剩20页未读------开通会员后可免费下载高清完整文档
青禾老师的头像-领航学科网青禾老师10个月前
090791
2022-2023学年江苏省徐州市丰县八年级下学期期中数学试题及答案(Word版)-领航学科网

2022-2023学年江苏省徐州市丰县八年级下学期期中数学试题及答案(Word版)

预览已结束,还剩25页未读,开通会员后可免费下载高清完整文档
青禾老师的头像-领航学科网青禾老师1年前
090732
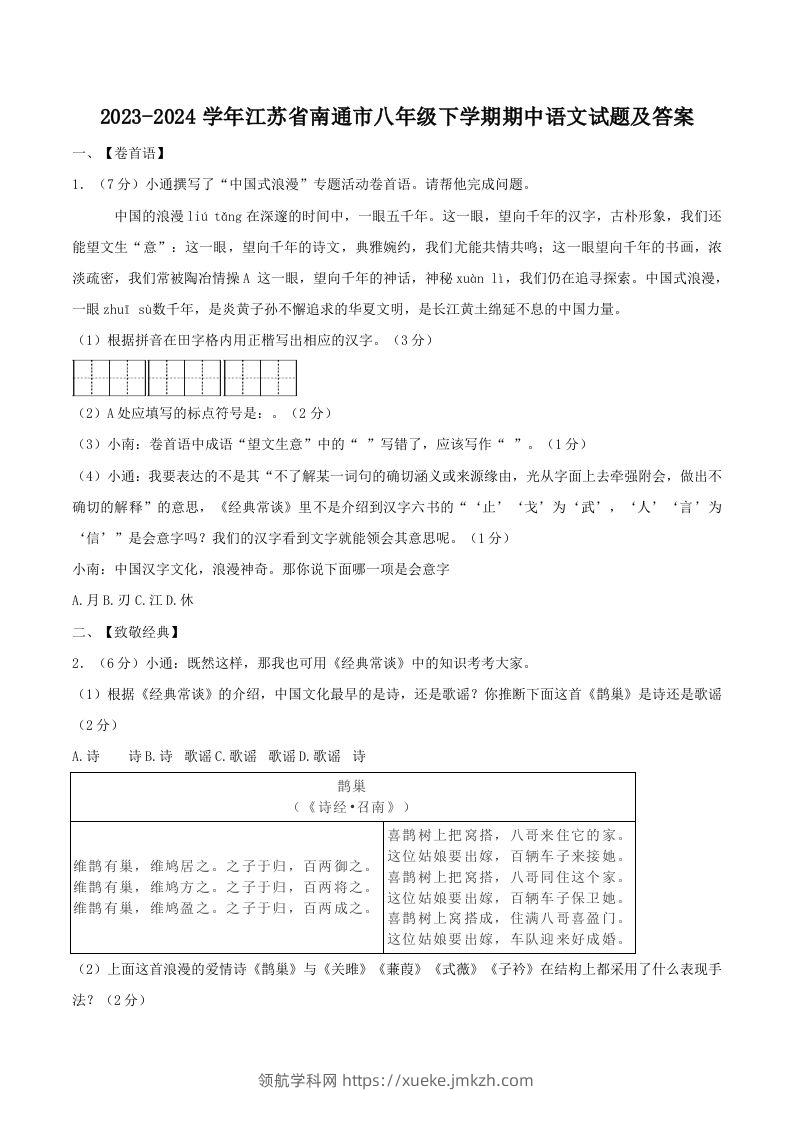
2023-2024学年江苏省南通市八年级下学期期中语文试题及答案(Word版)-领航学科网

2023-2024学年江苏省南通市八年级下学期期中语文试题及答案(Word版)

预览已结束,还剩9页未读,开通会员后可免费下载高清完整文档
青禾老师的头像-领航学科网青禾老师12个月前
090786
2023-2024学年浙江省宁波市余姚市八年级下学期期中英语试题及答案(Word版)-领航学科网

2023-2024学年浙江省宁波市余姚市八年级下学期期中英语试题及答案(Word版)

预览已结束,还剩6页未读,开通会员后可免费下载高清完整文档
青禾老师的头像-领航学科网青禾老师12个月前
089497
2023-2024学年山东省临沂市罗庄区八年级下学期期末数学试题及答案(Word版)-领航学科网

2023-2024学年山东省临沂市罗庄区八年级下学期期末数学试题及答案(Word版)

------预览已结束,还剩6页未读------开通会员后可免费下载高清完整文档
青禾老师的头像-领航学科网青禾老师10个月前
089287
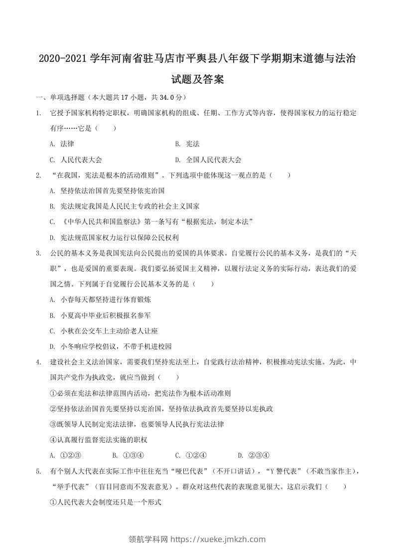
2020-2021学年河南省驻马店市平舆县八年级下学期期末道德与法治试题及答案(Word版)-领航学科网

2020-2021学年河南省驻马店市平舆县八年级下学期期末道德与法治试题及答案(Word版)

预览已结束,还剩13页未读,开通会员后可免费下载高清完整文档
青禾老师的头像-领航学科网青禾老师1年前
089124
2021-2022学年部编版八年级语文下册第五单元训练试题及答案(Word版)-领航学科网

2021-2022学年部编版八年级语文下册第五单元训练试题及答案(Word版)

预览已结束,还剩5页未读,开通会员后可免费下载高清完整文档
青禾老师的头像-领航学科网青禾老师1年前
088889
2023-2024学年内蒙古通辽市八年级下学期期末数学试题及答案(Word版)-领航学科网

2023-2024学年内蒙古通辽市八年级下学期期末数学试题及答案(Word版)

------预览已结束,还剩26页未读------开通会员后可免费下载高清完整文档
青禾老师的头像-领航学科网青禾老师10个月前
088575
2023-2024学年广东省惠州市龙门县八年级下学期期中语文试题及答案(Word版)-领航学科网

2023-2024学年广东省惠州市龙门县八年级下学期期中语文试题及答案(Word版)

------预览已结束,还剩9页未读------开通会员后可免费下载高清完整文档
青禾老师的头像-领航学科网青禾老师10个月前
087517
2022-2023学年湖北省襄阳市老河口市八年级下学期期末语文试题及答案(Word版)-领航学科网

2022-2023学年湖北省襄阳市老河口市八年级下学期期末语文试题及答案(Word版)

预览已结束,还剩10页未读,开通会员后可免费下载高清完整文档
青禾老师的头像-领航学科网青禾老师12个月前
087073
2020-2021学年部编版八年级语文下册第五单元达标测试卷及答案(Word版)-领航学科网

2020-2021学年部编版八年级语文下册第五单元达标测试卷及答案(Word版)

预览已结束,还剩5页未读,开通会员后可免费下载高清完整文档
青禾老师的头像-领航学科网青禾老师1年前
086740
2022-2023学年河南省洛阳市嵩县八年级下学期期末语文试题及答案(Word版)-领航学科网

2022-2023学年河南省洛阳市嵩县八年级下学期期末语文试题及答案(Word版)

预览已结束,还剩8页未读,开通会员后可免费下载高清完整文档
青禾老师的头像-领航学科网青禾老师12个月前
086215
2020-2021学年辽宁省抚顺市新宾县八年级下学期期末数学试题及答案(Word版)-领航学科网

2020-2021学年辽宁省抚顺市新宾县八年级下学期期末数学试题及答案(Word版)

预览已结束,还剩22页未读,开通会员后可免费下载高清完整文档
青禾老师的头像-领航学科网青禾老师1年前
086113
2023-2024学年湖南省益阳市资阳区八年级下学期期末数学试题及答案(Word版)-领航学科网

2023-2024学年湖南省益阳市资阳区八年级下学期期末数学试题及答案(Word版)

------预览已结束,还剩17页未读------开通会员后可免费下载高清完整文档
青禾老师的头像-领航学科网青禾老师10个月前
085317
2020-2021学年湖南省常德市澧县八年级下学期期末英语试题及答案(Word版)-领航学科网

2020-2021学年湖南省常德市澧县八年级下学期期末英语试题及答案(Word版)

预览已结束,还剩19页未读,开通会员后可免费下载高清完整文档
青禾老师的头像-领航学科网青禾老师1年前
082924
2023-2024学年山西省大同市云冈区八年级下学期期末数学试题及答案(Word版)-领航学科网

2023-2024学年山西省大同市云冈区八年级下学期期末数学试题及答案(Word版)

------预览已结束,还剩9页未读------开通会员后可免费下载高清完整文档
青禾老师的头像-领航学科网青禾老师10个月前
0829101
2020-2021学年山东省聊城市临清市八年级下学期期中语文试题及答案(Word版)-领航学科网

2020-2021学年山东省聊城市临清市八年级下学期期中语文试题及答案(Word版)

预览已结束,还剩10页未读,开通会员后可免费下载高清完整文档
青禾老师的头像-领航学科网青禾老师12个月前
082082
2023-2024学年河北省石家庄市长安区八年级下学期期末数学试题及答案(Word版)-领航学科网

2023-2024学年河北省石家庄市长安区八年级下学期期末数学试题及答案(Word版)

------预览已结束,还剩6页未读------开通会员后可免费下载高清完整文档
青禾老师的头像-领航学科网青禾老师10个月前
081233
2020-2021学年山东省枣庄市滕州市八年级下学期期末物理试题及答案(Word版)-领航学科网

2020-2021学年山东省枣庄市滕州市八年级下学期期末物理试题及答案(Word版)

预览已结束,还剩24页未读,开通会员后可免费下载高清完整文档
青禾老师的头像-领航学科网青禾老师1年前
081146
2021-2022学年云南省昭通市绥江县八年级下学期期中语文试题及答案(Word版)-领航学科网

2021-2022学年云南省昭通市绥江县八年级下学期期中语文试题及答案(Word版)

预览已结束,还剩7页未读,开通会员后可免费下载高清完整文档
青禾老师的头像-领航学科网青禾老师1年前
079272
2022-2023学年部编版八年级语文下册第二单元测试卷及答案(Word版)-领航学科网

2022-2023学年部编版八年级语文下册第二单元测试卷及答案(Word版)

预览已结束,还剩6页未读,开通会员后可免费下载高清完整文档
青禾老师的头像-领航学科网青禾老师12个月前
0788102
2020-2021学年苏科版八年级数学下册第9章中心对称图形单元测试卷及答案(Word版)-领航学科网

2020-2021学年苏科版八年级数学下册第9章中心对称图形单元测试卷及答案(Word版)

预览已结束,还剩9页未读,开通会员后可免费下载高清完整文档
青禾老师的头像-领航学科网青禾老师1年前
078685
2023-2024学年浙江省丽水市八年级下学期期末数学试题及答案(Word版)-领航学科网

2023-2024学年浙江省丽水市八年级下学期期末数学试题及答案(Word版)

------预览已结束,还剩20页未读------开通会员后可免费下载高清完整文档
青禾老师的头像-领航学科网青禾老师10个月前
078525
2023-2024学年河北省邢台市清河县八年级下学期期末数学试题及答案(Word版)-领航学科网

2023-2024学年河北省邢台市清河县八年级下学期期末数学试题及答案(Word版)

------预览已结束,还剩24页未读------开通会员后可免费下载高清完整文档
青禾老师的头像-领航学科网青禾老师10个月前
078115
2023-2024学年湖南省岳阳市临湘市八年级下学期期末数学试题及答案(Word版)-领航学科网

2023-2024学年湖南省岳阳市临湘市八年级下学期期末数学试题及答案(Word版)

------预览已结束,还剩20页未读------开通会员后可免费下载高清完整文档
青禾老师的头像-领航学科网青禾老师10个月前
078029
2022-2023学年河北省唐山市路北区八年级下学期期末语文试题及答案(Word版)-领航学科网

2022-2023学年河北省唐山市路北区八年级下学期期末语文试题及答案(Word版)

预览已结束,还剩3页未读,开通会员后可免费下载高清完整文档
青禾老师的头像-领航学科网青禾老师12个月前
076475
2023-2024学年河南省洛阳市伊川县八年级下学期期中数学试题及答案(Word版)-领航学科网

2023-2024学年河南省洛阳市伊川县八年级下学期期中数学试题及答案(Word版)

------预览已结束,还剩20页未读------开通会员后可免费下载高清完整文档
青禾老师的头像-领航学科网青禾老师11个月前
075869
2023-2024学年山东省滨州市惠民县八年级下学期期中数学试题及答案(Word版)-领航学科网

2023-2024学年山东省滨州市惠民县八年级下学期期中数学试题及答案(Word版)

预览已结束,还剩7页未读,开通会员后可免费下载高清完整文档
青禾老师的头像-领航学科网青禾老师12个月前
075859
2020-2021学年湖北省武汉市汉阳区八年级下学期期中语文试题及答案(Word版)-领航学科网

2020-2021学年湖北省武汉市汉阳区八年级下学期期中语文试题及答案(Word版)

预览已结束,还剩9页未读,开通会员后可免费下载高清完整文档
青禾老师的头像-领航学科网青禾老师12个月前
075347
2023-2024学年河南省信阳市淮滨县八年级下学期期末数学试题及答案(Word版)-领航学科网

2023-2024学年河南省信阳市淮滨县八年级下学期期末数学试题及答案(Word版)

------预览已结束,还剩22页未读------开通会员后可免费下载高清完整文档
青禾老师的头像-领航学科网青禾老师10个月前
074495