小学共30篇
2023-2024学年广东深圳五年级下册数学期末试卷及答案北师大版(Word版)-领航学科网

2023-2024学年广东深圳五年级下册数学期末试卷及答案北师大版(Word版)

------预览已结束,还剩18页未读------开通会员后可免费下载高清完整文档
青禾老师的头像-领航学科网青禾老师10个月前
088766
2023-2024学年广东深圳光明区五年级上册数学期末试卷及答案北师大版(Word版)-领航学科网

2023-2024学年广东深圳光明区五年级上册数学期末试卷及答案北师大版(Word版)

------预览已结束,还剩13页未读------开通会员后可免费下载高清完整文档
青禾老师的头像-领航学科网青禾老师10个月前
093210
2023-2024学年陕西西安灞桥区五年级下册数学期末试卷及答案北师大版(Word版)-领航学科网

2023-2024学年陕西西安灞桥区五年级下册数学期末试卷及答案北师大版(Word版)

------预览已结束,还剩14页未读------开通会员后可免费下载高清完整文档
青禾老师的头像-领航学科网青禾老师10个月前
0922103
2023-2024学年广东深圳南山区五年级上册数学期末试卷及答案北师大版(Word版)-领航学科网

2023-2024学年广东深圳南山区五年级上册数学期末试卷及答案北师大版(Word版)

------预览已结束,还剩21页未读------开通会员后可免费下载高清完整文档
青禾老师的头像-领航学科网青禾老师10个月前
068720
2023-2024学年广东深圳龙华区五年级上册数学期末试卷及答案北师大版(Word版)-领航学科网

2023-2024学年广东深圳龙华区五年级上册数学期末试卷及答案北师大版(Word版)

------预览已结束,还剩10页未读------开通会员后可免费下载高清完整文档
青禾老师的头像-领航学科网青禾老师10个月前
072384
2023-2024学年陕西渭南临渭区五年级下册数学期末试卷及答案北师大版(Word版)-领航学科网

2023-2024学年陕西渭南临渭区五年级下册数学期末试卷及答案北师大版(Word版)

------预览已结束,还剩17页未读------开通会员后可免费下载高清完整文档
青禾老师的头像-领航学科网青禾老师10个月前
044327
2022-2023学年浙江省金华市婺城区北师大版三年级上册期末考试数学试卷及答案(Word版)-领航学科网

2022-2023学年浙江省金华市婺城区北师大版三年级上册期末考试数学试卷及答案(Word版)

------预览已结束,还剩15页未读------开通会员后可免费下载高清完整文档
青禾老师的头像-领航学科网青禾老师10个月前
023983
2023-2024学年辽宁葫芦岛五年级下册数学期末试卷及答案北师大版(Word版)-领航学科网

2023-2024学年辽宁葫芦岛五年级下册数学期末试卷及答案北师大版(Word版)

------预览已结束,还剩14页未读------开通会员后可免费下载高清完整文档
青禾老师的头像-领航学科网青禾老师10个月前
042694
2022-2023学年浙江省金华市婺城区北师大版三年级下册期末考试数学试卷及答案(Word版)-领航学科网

2022-2023学年浙江省金华市婺城区北师大版三年级下册期末考试数学试卷及答案(Word版)

------预览已结束,还剩20页未读------开通会员后可免费下载高清完整文档
青禾老师的头像-领航学科网青禾老师10个月前
044155
2023-2024学年山西吕梁方山县五年级上册数学期末试卷及答案北师大版(Word版)-领航学科网

2023-2024学年山西吕梁方山县五年级上册数学期末试卷及答案北师大版(Word版)

------预览已结束,还剩14页未读------开通会员后可免费下载高清完整文档
青禾老师的头像-领航学科网青禾老师10个月前
027246
2022-2023学年广东茂名一年级上学期期末数学试卷及答案(Word版)-领航学科网

2022-2023学年广东茂名一年级上学期期末数学试卷及答案(Word版)

预览已结束,还剩4页未读,开通会员后可免费下载高清完整文档
青禾老师的头像-领航学科网青禾老师1年前
0442101
2023-2024学年四川成都天府新区五年级下册数学期末试卷及答案北师大版(Word版)-领航学科网

2023-2024学年四川成都天府新区五年级下册数学期末试卷及答案北师大版(Word版)

------预览已结束,还剩23页未读------开通会员后可免费下载高清完整文档
青禾老师的头像-领航学科网青禾老师10个月前
041856
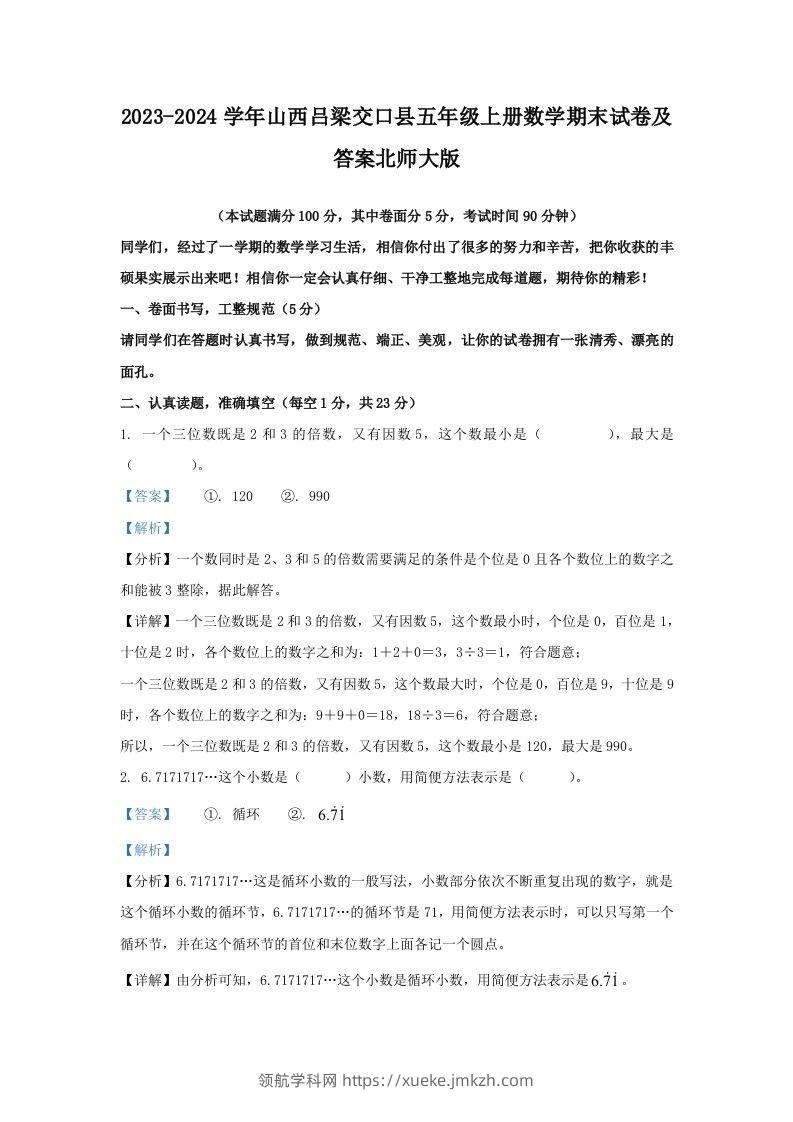
2023-2024学年山西吕梁交口县五年级上册数学期末试卷及答案北师大版(Word版)-领航学科网

2023-2024学年山西吕梁交口县五年级上册数学期末试卷及答案北师大版(Word版)

------预览已结束,还剩15页未读------开通会员后可免费下载高清完整文档
青禾老师的头像-领航学科网青禾老师10个月前
089225
2022-2023学年广东深圳福田区一年级上期末数学试卷及答案(Word版)-领航学科网

2022-2023学年广东深圳福田区一年级上期末数学试卷及答案(Word版)

预览已结束,还剩9页未读,开通会员后可免费下载高清完整文档
青禾老师的头像-领航学科网青禾老师1年前
091864
2023-2024学年浙江金华兰溪市五年级上册数学期末试卷及答案北师大版(Word版)-领航学科网

2023-2024学年浙江金华兰溪市五年级上册数学期末试卷及答案北师大版(Word版)

------预览已结束,还剩12页未读------开通会员后可免费下载高清完整文档
青禾老师的头像-领航学科网青禾老师10个月前
07796
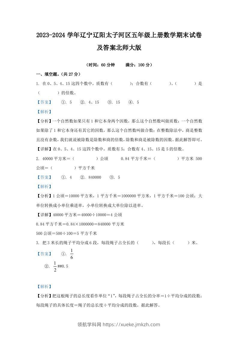
2023-2024学年辽宁辽阳太子河区五年级上册数学期末试卷及答案北师大版(Word版)-领航学科网

2023-2024学年辽宁辽阳太子河区五年级上册数学期末试卷及答案北师大版(Word版)

------预览已结束,还剩15页未读------开通会员后可免费下载高清完整文档
青禾老师的头像-领航学科网青禾老师10个月前
031882
2022-2023学年广东深圳福田区一年级上学期期末数学试卷及答案(Word版)-领航学科网

2022-2023学年广东深圳福田区一年级上学期期末数学试卷及答案(Word版)

预览已结束,还剩9页未读,开通会员后可免费下载高清完整文档
青禾老师的头像-领航学科网青禾老师1年前
098647
2023-2024学年陕西咸阳泾阳县五年级下册数学期末试卷及答案北师大版(Word版)-领航学科网

2023-2024学年陕西咸阳泾阳县五年级下册数学期末试卷及答案北师大版(Word版)

------预览已结束,还剩18页未读------开通会员后可免费下载高清完整文档
青禾老师的头像-领航学科网青禾老师10个月前
010158
2023-2024学年陕西宝鸡金台区五年级上册数学期末试卷及答案北师大版(Word版)-领航学科网

2023-2024学年陕西宝鸡金台区五年级上册数学期末试卷及答案北师大版(Word版)

------预览已结束,还剩16页未读------开通会员后可免费下载高清完整文档
青禾老师的头像-领航学科网青禾老师10个月前
095917
2020-2021学年北京市房山区北师大版三年级上册期末考试数学试卷及答案(Word版)-领航学科网

2020-2021学年北京市房山区北师大版三年级上册期末考试数学试卷及答案(Word版)

预览已结束,还剩12页未读,开通会员后可免费下载高清完整文档
青禾老师的头像-领航学科网青禾老师1年前
090677
2023-2024学年陕西延安洛川县五年级下册数学期末试卷及答案北师大版(Word版)-领航学科网

2023-2024学年陕西延安洛川县五年级下册数学期末试卷及答案北师大版(Word版)

------预览已结束,还剩16页未读------开通会员后可免费下载高清完整文档
青禾老师的头像-领航学科网青禾老师10个月前
085258
2023-2024学年陕西宝鸡凤县五年级下册数学期末试卷及答案北师大版(Word版)-领航学科网

2023-2024学年陕西宝鸡凤县五年级下册数学期末试卷及答案北师大版(Word版)

------预览已结束,还剩14页未读------开通会员后可免费下载高清完整文档
青禾老师的头像-领航学科网青禾老师10个月前
026213
2023-2024学年广东深圳罗湖区五年级上册数学期末试卷及答案北师大版(Word版)-领航学科网

2023-2024学年广东深圳罗湖区五年级上册数学期末试卷及答案北师大版(Word版)

------预览已结束,还剩16页未读------开通会员后可免费下载高清完整文档
青禾老师的头像-领航学科网青禾老师10个月前
020339
2023-2024学年陕西榆林五年级下册数学期末试卷及答案北师大版(Word版)-领航学科网

2023-2024学年陕西榆林五年级下册数学期末试卷及答案北师大版(Word版)

------预览已结束,还剩17页未读------开通会员后可免费下载高清完整文档
青禾老师的头像-领航学科网青禾老师10个月前
01045105
2023-2024学年广东湛江五年级下册数学期末试卷及答案北师大版(Word版)-领航学科网

2023-2024学年广东湛江五年级下册数学期末试卷及答案北师大版(Word版)

------预览已结束,还剩15页未读------开通会员后可免费下载高清完整文档
青禾老师的头像-领航学科网青禾老师10个月前
098492
2023-2024学年广东深圳龙岗区五年级上册数学期末试卷及答案北师大版(Word版)-领航学科网

2023-2024学年广东深圳龙岗区五年级上册数学期末试卷及答案北师大版(Word版)

------预览已结束,还剩14页未读------开通会员后可免费下载高清完整文档
青禾老师的头像-领航学科网青禾老师10个月前
058545
2023-2024学年陕西西安主城区五年级下册数学期末试卷及答案北师大版(Word版)-领航学科网

2023-2024学年陕西西安主城区五年级下册数学期末试卷及答案北师大版(Word版)

------预览已结束,还剩17页未读------开通会员后可免费下载高清完整文档
青禾老师的头像-领航学科网青禾老师10个月前
081825
2023-2024学年广东深圳坪山区五年级上册数学期末试卷及答案北师大版(Word版)-领航学科网

2023-2024学年广东深圳坪山区五年级上册数学期末试卷及答案北师大版(Word版)

------预览已结束,还剩17页未读------开通会员后可免费下载高清完整文档
青禾老师的头像-领航学科网青禾老师10个月前
057119
2023-2024学年广东深圳福田区五年级上册数学期末试卷及答案北师大版(Word版)-领航学科网

2023-2024学年广东深圳福田区五年级上册数学期末试卷及答案北师大版(Word版)

------预览已结束,还剩21页未读------开通会员后可免费下载高清完整文档
青禾老师的头像-领航学科网青禾老师10个月前
077630
2023-2024学年陕西宝鸡渭滨区五年级下册数学期末试卷及答案北师大版(Word版)-领航学科网

2023-2024学年陕西宝鸡渭滨区五年级下册数学期末试卷及答案北师大版(Word版)

------预览已结束,还剩15页未读------开通会员后可免费下载高清完整文档
青禾老师的头像-领航学科网青禾老师10个月前
03042