小学共81篇
2023-2024学年广东深圳龙岗区五年级上册数学期中试卷及答案北师大版(Word版)-领航学科网

2023-2024学年广东深圳龙岗区五年级上册数学期中试卷及答案北师大版(Word版)

------预览已结束,还剩18页未读------开通会员后可免费下载高清完整文档
青禾老师的头像-领航学科网青禾老师2年前
097799
【北师大版】2024-2025学年六年级下册数学期中综合检测卷-领航学科网

【北师大版】2024-2025学年六年级下册数学期中综合检测卷

------预览已结束,还剩3页未读------开通会员后可免费下载高清完整文档
青禾老师的头像-领航学科网青禾老师1年前
073286
一年级上数学期中测试卷《北师版》-领航学科网

一年级上数学期中测试卷《北师版》

------预览已结束,还剩3页未读------开通会员后可免费下载高清完整文档
青禾老师的头像-领航学科网青禾老师5个月前
084449
2023-2024学年陕西西安碑林区五年级上册数学期中试卷及答案北师大版(Word版)-领航学科网

2023-2024学年陕西西安碑林区五年级上册数学期中试卷及答案北师大版(Word版)

------预览已结束,还剩12页未读------开通会员后可免费下载高清完整文档
青禾老师的头像-领航学科网青禾老师2年前
097164
三下数学期中复习·终极压轴版(原卷版)北师大版9页-领航学科网

三下数学期中复习·终极压轴版(原卷版)北师大版9页

------预览已结束,还剩7页未读------开通会员后可免费下载高清完整文档
青禾老师的头像-领航学科网青禾老师12个月前
020056
五(上)北师大数学期中检测卷.2-领航学科网

五(上)北师大数学期中检测卷.2

------预览已结束,还剩2页未读------开通会员后可免费下载高清完整文档
青禾老师的头像-领航学科网青禾老师2年前
085493
六下北师大数学期中测试卷-6-领航学科网

六下北师大数学期中测试卷-6

------预览已结束,还剩8页未读------开通会员后可免费下载高清完整文档
青禾老师的头像-领航学科网青禾老师1年前
014254
五年级上数学期中测试卷1《北师版》-领航学科网

五年级上数学期中测试卷1《北师版》

------预览已结束,还剩3页未读------开通会员后可免费下载高清完整文档
青禾老师的头像-领航学科网青禾老师6个月前
022474
2023-2024学年广东茂名化州市五年级上册数学期中试卷及答案北师大版(Word版)-领航学科网

2023-2024学年广东茂名化州市五年级上册数学期中试卷及答案北师大版(Word版)

------预览已结束,还剩12页未读------开通会员后可免费下载高清完整文档
青禾老师的头像-领航学科网青禾老师2年前
05235
四下数学【北师大】【2025学年期中达标检测卷】-领航学科网

四下数学【北师大】【2025学年期中达标检测卷】

------预览已结束,还剩3页未读------开通会员后可免费下载高清完整文档
青禾老师的头像-领航学科网青禾老师1年前
0796102
四年级上北师版数学期中测试卷1-领航学科网

四年级上北师版数学期中测试卷1

------预览已结束,还剩6页未读------开通会员后可免费下载高清完整文档
青禾老师的头像-领航学科网青禾老师5个月前
076422
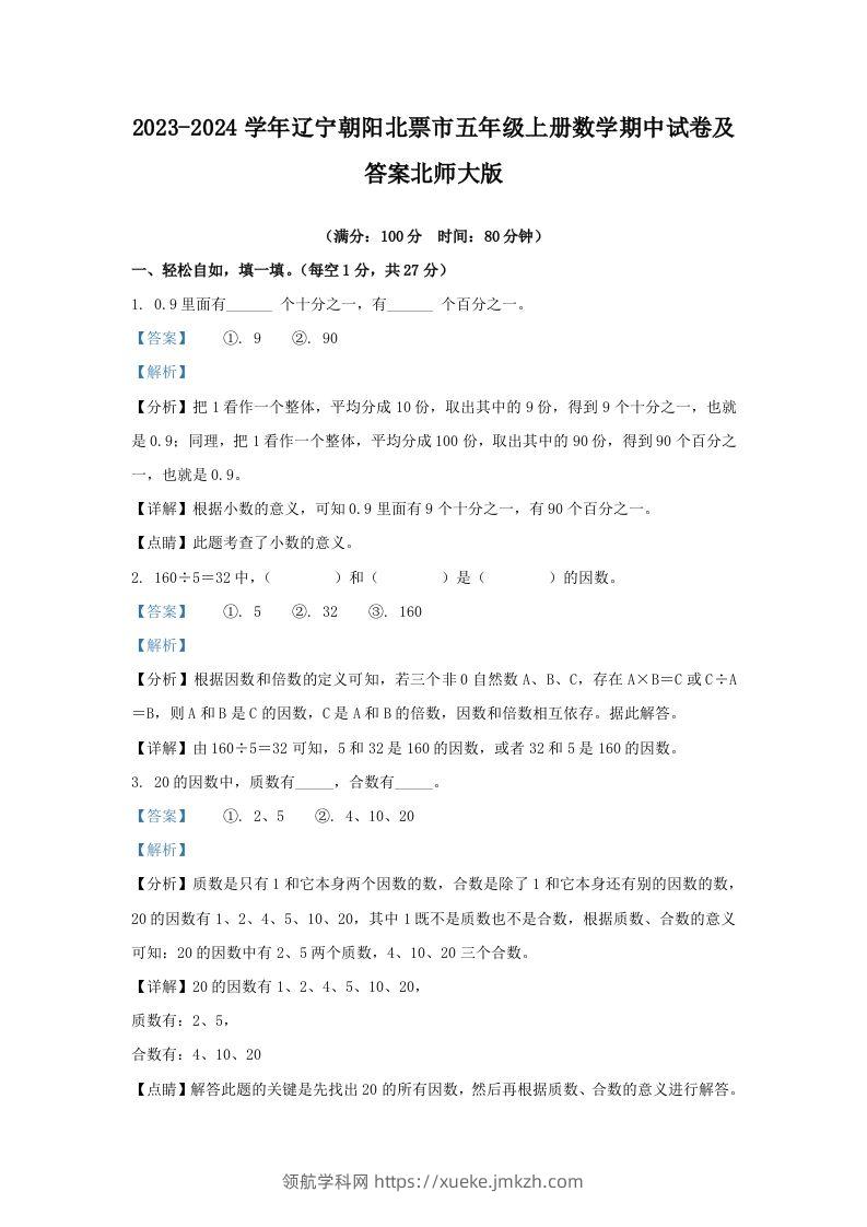
2023-2024学年辽宁朝阳北票市五年级上册数学期中试卷及答案北师大版(Word版)-领航学科网

2023-2024学年辽宁朝阳北票市五年级上册数学期中试卷及答案北师大版(Word版)

------预览已结束,还剩18页未读------开通会员后可免费下载高清完整文档
青禾老师的头像-领航学科网青禾老师2年前
039874
三下数学期中复习·终极压轴版(解析版)北师大版18页-领航学科网

三下数学期中复习·终极压轴版(解析版)北师大版18页

------预览已结束,还剩16页未读------开通会员后可免费下载高清完整文档
青禾老师的头像-领航学科网青禾老师12个月前
0624100
五(上)北师大数学期中检测卷.4-领航学科网

五(上)北师大数学期中检测卷.4

------预览已结束,还剩3页未读------开通会员后可免费下载高清完整文档
青禾老师的头像-领航学科网青禾老师2年前
06341
六下北师大数学期中测试卷-1-领航学科网

六下北师大数学期中测试卷-1

------预览已结束,还剩4页未读------开通会员后可免费下载高清完整文档
青禾老师的头像-领航学科网青禾老师1年前
094686
五年级上数学期中测试卷2《北师版》-领航学科网

五年级上数学期中测试卷2《北师版》

------预览已结束,还剩3页未读------开通会员后可免费下载高清完整文档
青禾老师的头像-领航学科网青禾老师6个月前
026944
2023-2024学年广东揭阳揭西县五年级上册数学期中试卷及答案北师大版(Word版)-领航学科网

2023-2024学年广东揭阳揭西县五年级上册数学期中试卷及答案北师大版(Word版)

------预览已结束,还剩17页未读------开通会员后可免费下载高清完整文档
青禾老师的头像-领航学科网青禾老师2年前
06991
四下数学【北师大版】【2025学年期中考试模拟测试卷】-领航学科网

四下数学【北师大版】【2025学年期中考试模拟测试卷】

------预览已结束,还剩3页未读------开通会员后可免费下载高清完整文档
青禾老师的头像-领航学科网青禾老师1年前
088191
四上北师大数学期中检测卷.1-领航学科网

四上北师大数学期中检测卷.1

------预览已结束,还剩3页未读------开通会员后可免费下载高清完整文档
青禾老师的头像-领航学科网青禾老师5个月前
021838
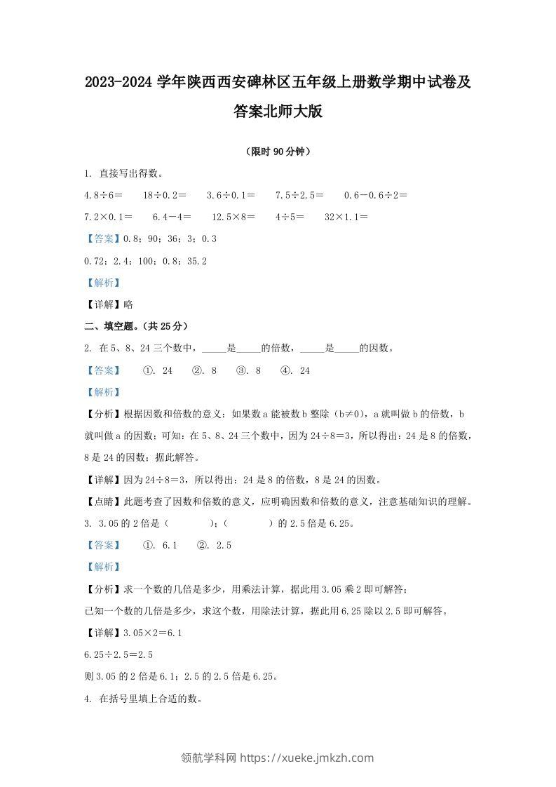
2023-2024学年陕西宝鸡陇县五年级下册数学期中试卷及答案北师大版(Word版)-领航学科网

2023-2024学年陕西宝鸡陇县五年级下册数学期中试卷及答案北师大版(Word版)

------预览已结束,还剩14页未读------开通会员后可免费下载高清完整文档
青禾老师的头像-领航学科网青禾老师2年前
09214
四下数学期中复习·终极压轴版(原卷版)北师大版15页-领航学科网

四下数学期中复习·终极压轴版(原卷版)北师大版15页

------预览已结束,还剩13页未读------开通会员后可免费下载高清完整文档
青禾老师的头像-领航学科网青禾老师12个月前
051734
五(上)北师大数学期中检测卷.5-领航学科网

五(上)北师大数学期中检测卷.5

------预览已结束,还剩5页未读------开通会员后可免费下载高清完整文档
青禾老师的头像-领航学科网青禾老师2年前
032534
六下北师大数学期中测试卷-2(1)-领航学科网

六下北师大数学期中测试卷-2(1)

------预览已结束,还剩3页未读------开通会员后可免费下载高清完整文档
青禾老师的头像-领航学科网青禾老师1年前
05418
一年级上数学期中测试卷1《北师版》-领航学科网

一年级上数学期中测试卷1《北师版》

------预览已结束,还剩3页未读------开通会员后可免费下载高清完整文档
青禾老师的头像-领航学科网青禾老师5个月前
059995
2023-2024学年安徽亳州谯城区五年级上册数学期中试卷及答案北师大版(Word版)-领航学科网

2023-2024学年安徽亳州谯城区五年级上册数学期中试卷及答案北师大版(Word版)

------预览已结束,还剩12页未读------开通会员后可免费下载高清完整文档
青禾老师的头像-领航学科网青禾老师2年前
073510
三年级下数学期中测试卷1《北师版》-领航学科网

三年级下数学期中测试卷1《北师版》

------预览已结束,还剩3页未读------开通会员后可免费下载高清完整文档
青禾老师的头像-领航学科网青禾老师1年前
032251
四上北师大数学期中检测卷.2-领航学科网

四上北师大数学期中检测卷.2

------预览已结束,还剩4页未读------开通会员后可免费下载高清完整文档
青禾老师的头像-领航学科网青禾老师5个月前
034882
2023-2024学年陕西西安新城区五年级下册数学期中试卷及答案北师大版(Word版)-领航学科网

2023-2024学年陕西西安新城区五年级下册数学期中试卷及答案北师大版(Word版)

------预览已结束,还剩16页未读------开通会员后可免费下载高清完整文档
青禾老师的头像-领航学科网青禾老师2年前
050320
四下数学期中复习·终极压轴版(解析版)北师大版35页-领航学科网

四下数学期中复习·终极压轴版(解析版)北师大版35页

------预览已结束,还剩33页未读------开通会员后可免费下载高清完整文档
青禾老师的头像-领航学科网青禾老师12个月前
073274
五(上)北师大数学期中检测卷.1-领航学科网

五(上)北师大数学期中检测卷.1

------预览已结束,还剩2页未读------开通会员后可免费下载高清完整文档
青禾老师的头像-领航学科网青禾老师2年前
033026